学校主页
|
学校校历
|
图书馆
|
办公OA
|
教务系统
|
人才招聘
首页
中心简介
就业指导
就业公告
就业新闻
就业政策
就业指导
常见问题解答
招聘公告
线上双选会
实习基地
附属医院
实习基地
带教老师风采
实习生风采
实习工作
规章制度
实习就业通知
系部实习工作
实习安排
文档下载
就业质量报告专栏
当前位置:
首页
>>
实习工作
>>
实习就业通知
>> 正文
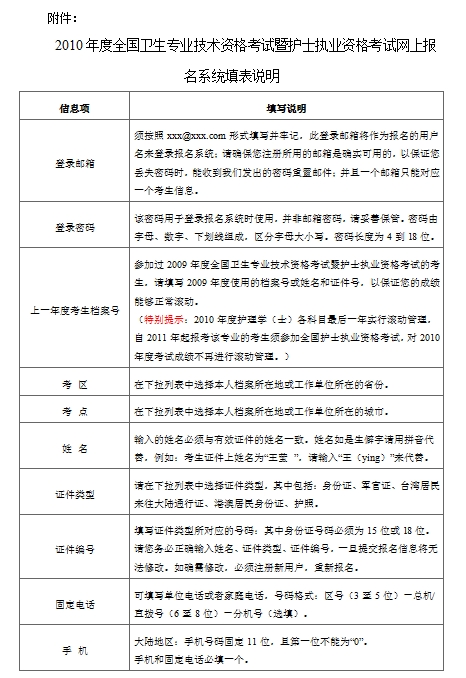
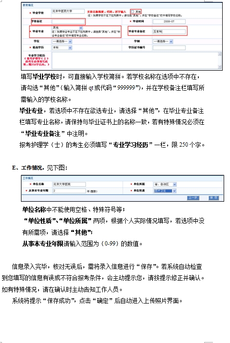
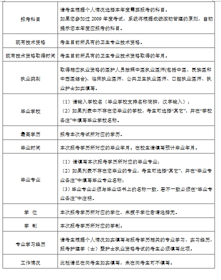
2010年护士执业考试报名操作手册
作者:管理员 时间:2009-12-15 点击数:
上一篇:
考生考试安排
下一篇:
关于2010年度卫生专业技术资格考试工作有关问题的通知